自即日起,中国驻伊朗大使馆调整赴华商务、工作、探亲、团聚等签证办理要求,具体要求如下:
一、基本政策
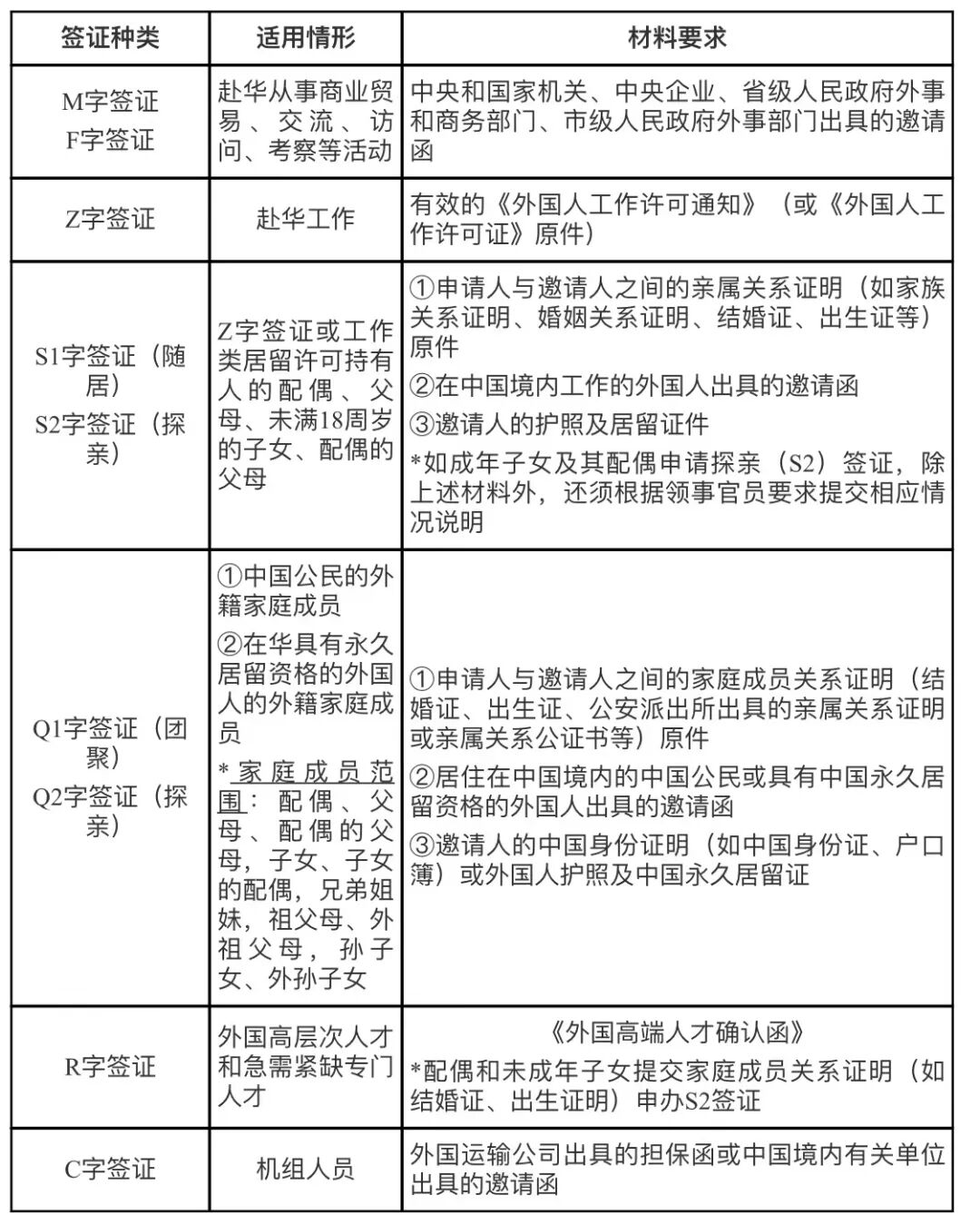
(一)将签证邀请函签发主体由现行中央和国家机关、省级外事和商务部门、中央企业扩大至大部分市级人民政府外事部门,赴华商务、访问(M字或F字签证)的外籍人员可持上述相关部门签发的邀请函申请相应类型签证。
(二)对经中国国内主管部门批准赴华就业人员,凭有效《外国人工作许可证》或《外国人工作许可通知》申办工作签证(Z字签证),无需提交签证邀请函或《邀请核实单》。上述人员(包括已在华工作的外国人)的外籍家庭成员凭亲属关系证明等材料申请赴华随居或探亲(S1或S2字签证),无需提交签证邀请函。家庭成员范围包括配偶、父母、未满18周岁的子女、配偶的父母。
(三)中国公民及在华具有永久居留资格的外国人的外籍家庭成员可凭亲属关系证明等材料申请赴华团聚或探亲(Q1或Q2字签证)。家庭成员范围包括配偶、父母、配偶的父母、子女、子女的配偶、兄弟姐妹、祖父母、外祖父母、孙子女、外孙子女。
上述签证申请人入境前应全程接种新冠肺炎疫苗(根据当地规定不符合接种条件的幼童及因疾病等原因无法接种人员除外)。
二、办理流程
(一)在线填写签证申请表,在线预约办理时间。请点击“阅读原文”或详见网址:http://ir.china-embassy.gov.cn/lsfw_1/qzfw/202104/t20210429_8934179.htm
(二)按照预约时间本人亲自到中国驻伊朗大使馆递交申请,并留存十指指纹。
*以下签证申请人可免除指纹采集:
1、未满14周岁或超过70周岁人员;
2、持外交护照或符合我外交、公务、礼遇签证审发条件人员;
3、五年内持同一本护照在我馆申办签证并留存过指纹的人员;
4、十指手指均残缺或十指指纹均无法留存人员。
免采指纹人员可委托他人递交签证申请。
三、申请材料
(一)基础申请材料
无论申请何种签证,申请人均需提供以下材料:
1、护照原件和资料页复印件(护照有效期不少于6个月且有空白签证页);
2、在线填写的签证申请表、在线填表确认页和在线预约凭证;
3、照片1张(签证申请表照片,照片规格要求请查看网址:http://ir.china-embassy.gov.cn/lsfw_1/qzfw/201704/P020210623772180550905.pdf);
4、在伊合法居留证明(适用于非伊朗公民申请人);
5、原中国护照或原中国签证(适用于曾有中国国籍,后加入外国国籍者)。
(二)其它支持性申请材料 (未明确要求原件的,可仅提供复印件;明确要求原件的,需同时提供原件和复印件)

申请紧急人道主义签证,如赴华奔丧或探望危重病亲属,需提交死者或危重病人的身份证件(如中国身份证、外国人护照等),死亡证明或医院出具的诊断书、病危通知书,亲属关系证明等材料。
四、办理时限
(一)普通件:4个工作日(周日申请,周四取件)
(二)加急件:3个工作日
五、收费标准
(一)普通件:100美元
(二)加急件:每件加收30美元
申请人需持取证单原件取证,我馆仅收取2013年之后版本美元纸钞。
六、注意事项
为有效避免疫情传播,请申请人来馆途中及递交签证申请时务必全程佩戴口罩,听从使馆保安指挥,在约定时间段逐个有序进入领事大厅。
七、联系咨询
中国驻伊朗大使馆地址:No. 73rd, Movahed Danesh Ave., Aghdasiyeh, Tehran, Iran
咨询电话:0098-9058077264(中文);0098-21-22802772(波斯语、英语)
咨询邮箱:
consulate_irn@mfa.gov.cn
有关邀请函申办具体事宜,申请人可径与中国各地方政府联系咨询。